60 m² fleksibelt kontor til leje i Glostrup i moderne kontorfællesskab
3.925 kr.
Beboelsesvogne fra Simple Homes
Udlejning til bl.a. privatgenhusning - høj service og hurtig levering
UDLEJNING AF BEBOELSESVOGNE
Vi udlejer vogne, lifte, Mobile badeværelser, Mandskabsvogne og Kontor-/spisevogne
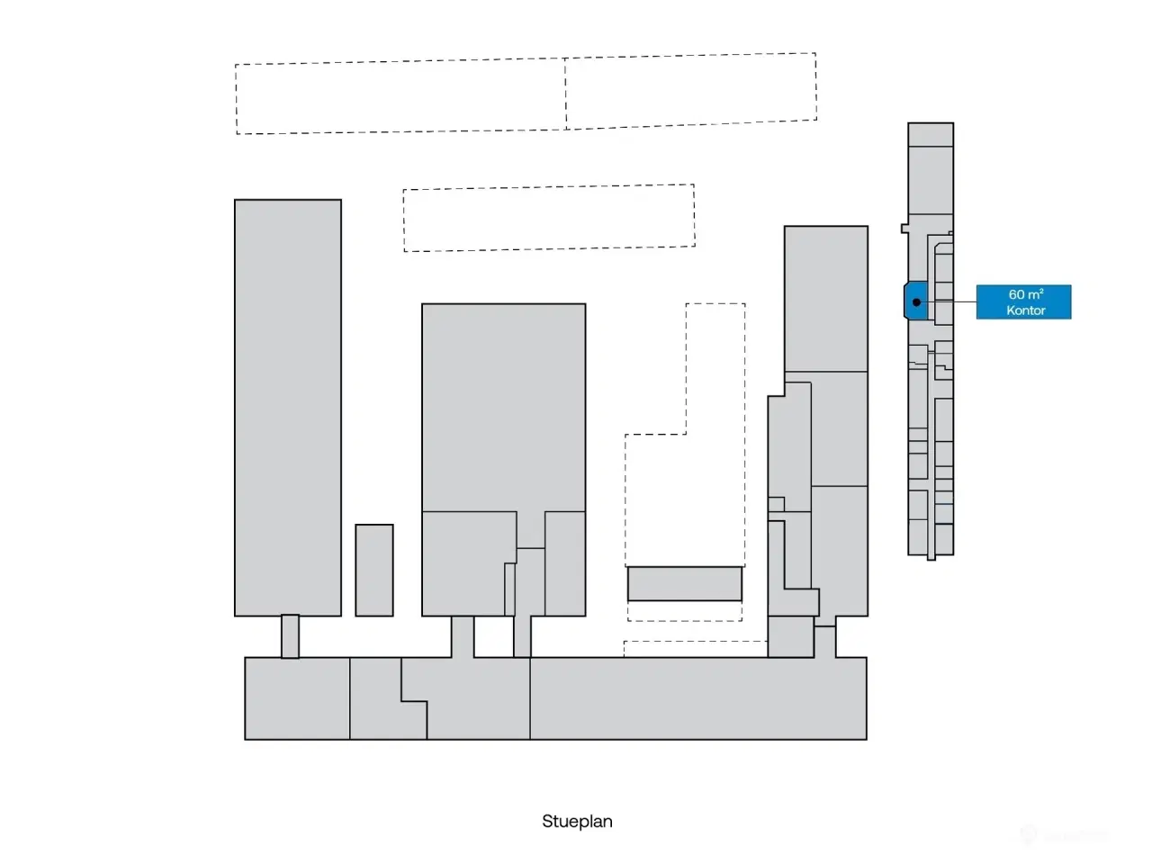
Farverland 3-5 er beliggende i et erhvervsområde i Glostrup med 240 m fra offentlig transport og 1,7 km fra nærmeste motorvejsafkørsel (E45). Ejendommen består af i alt 1 154 m² med lager og kontorer i mange forskellige størrelser. Alle lejemål i kontorhotellet **overtages nymalet og med nybehandlet gulv.** Det ledige lejemål består af **60 m² kontor i stuen**. Se plantegning for præcis placering. **Fordele ved kontorfællesskabet:** 🔹Fælles køkken og spiseområde 🔹Mødelokale 🔹Loungeområde 🔹Fri afbenyttelse af kaffemaskinen som byder på både kakao, the og kaffe Matriklen er indhegnet og aflåst med port. Bemærk at ejendommen er opdelt i kontorhotel samt almen lager og kontor. **📞Kontakt Mileway i dag for en uforpligtende fremvisning!**
Se annoncen hos forhandlerenFlere detaljer




















